高中化学:化学工艺流程中的分离与提纯,侯哥化学帮你总结好了!

化学工艺流程中的分离与提纯,是高考每年必考的重点题型,主要涉及过滤、蒸发、结晶等物理方法分离及化学方法提纯的知识贵金属分离与提纯。要想解决此类题型就得理解整个流程原理,紧扣书本知识。
在这里侯哥化学将介绍一些分离提纯的方法,以助于你更加精准、有效的突破此类问题贵金属分离与提纯。
1
过滤
固液分离的一种方法,主要有常压过滤、减压过滤、热过滤贵金属分离与提纯。
(1)常压过滤:在常压下用普通漏斗过滤的方法称为常压过滤法贵金属分离与提纯。当沉淀物为胶体或微细的晶体时,用此法过滤较好。缺点是过滤速度较慢。
(2)减压过滤(抽滤):减压过滤和抽滤是指一种操作,其原理与普通的常压过滤相同贵金属分离与提纯。相比普通过滤,此方法过滤速度快,沉淀抽得较干,有时候还可以过滤掉气体,并能达到快速干燥产品的作用。适合大量溶液与沉淀的分离,但不宜过滤颗粒太小的沉淀和胶体沉淀。
(3)趁热过滤:趁热过滤指将温度较高的固液混合物使用常规过滤操作进行过滤时由于耗时较长,导致在过滤过程中因混合物温度降低而使溶质在滤纸上析出,使滤出的固体杂质与晶体相混,影响分离效果贵金属分离与提纯。因此该种溶液就需在保温的情况下进行过滤,即热过滤。
2
蒸发结晶
通过加热蒸发溶剂,使溶液由不饱和变为过饱和溶液,继续加热使溶质析出贵金属分离与提纯。
(1)适用范围:提取溶解度受温度影响较小的溶质,因为溶解度变化小,所以不论冷热溶解度都变化不大,只有通过(加热蒸发)减少溶剂(水)才能使其析出结晶贵金属分离与提纯。如:NaCl。
(2)蒸发结晶的标志:当有大量晶体出现时,停止加热,利用余热蒸干贵金属分离与提纯。
展开全文
3
冷却结晶
(1)适用范围:提取溶解度受温度影响较大的物质,高温时溶解度高,冷却热溶液时,其溶解度下降,溶质结晶析出贵金属分离与提纯。如:(KNO₃)、易水解的物质(FeCl₃)或结晶水化合物(CuSO₄·5H₂O)。
(2)蒸发结晶的标志:当有少量晶体(晶膜)出现时贵金属分离与提纯。
Ps:带有结晶水的盐,一般采取蒸发浓缩、冷却结晶的方法,特别应注意的是若从FeCl₃溶液中结晶出FeCl₃·6H₂O晶体,应在HCl气氛中蒸发浓缩、冷却结晶贵金属分离与提纯。
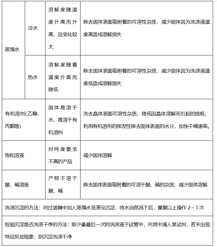
4
沉淀洗涤时洗涤剂的选择
洗涤沉淀:沿玻璃棒往漏斗中加蒸馏水等至液面浸没沉淀,待水自然流下后,重复操作2~3次贵金属分离与提纯。

5
重结晶
将结晶得到的晶体溶于溶剂制得饱和溶液,又重新从溶液结晶的过程贵金属分离与提纯。
6
萃取与反萃取
萃取:利用溶质在互不相溶的溶剂里的溶解度不同,用一种溶剂(萃取剂)把溶质从它与另一种溶剂组成的溶液里提取出来的过程,萃取后需要分液贵金属分离与提纯。
如:用CCl₄萃取溴水中的Br₂贵金属分离与提纯。
反萃取:在溶剂萃取分离过程中,当完成萃取操作后,为进一步纯化目标产物或便于下一步分离操作的实施,往往需要将目标产物转移到水相贵金属分离与提纯。这种调节水相条件,将目标产物从有机相转入水相的萃取操作称为反萃取,为萃取的逆过程。
7
蒸馏或分馏
蒸馏是利用液体混合物中各组分的沸点不同,给液体混合物加热,使其中的某一组分变成蒸气再冷凝成液体,跟其他组分分离的操作,适用于分离沸点相差较大的液体混合物贵金属分离与提纯。
8
冷却法
利用气体易液化的特点分离气体,如合成氨工业采用冷却法分离氨与氮气、氢气贵金属分离与提纯。
例题
例一
1.硼镁泥是一种工业废料,主要成分是MgO(占40%),还有CaO、MnO、Fe₂O₃、FeO、Al₂O₃、SiO₂等杂质贵金属分离与提纯。以硼镁泥为原料制取的硫酸镁,可用于印染、造纸、医药等工业。从硼镁泥中提取MgSO₄•7H₂O的流程如图:

已知MgSO₄、CaSO₄的溶解度如下表

“除钙”是将MgSO₄和CaSO₄混合溶液中的CaSO₄除去贵金属分离与提纯,根据上表数据,简要说明除钙的操作步骤___________、___________
【答案】蒸发浓缩(结晶) 趁热过滤
【分析】
在酸解过程中,各种金属氧化物与硫酸反应,得到硫酸盐,而SiO₂不与硫酸反应贵金属分离与提纯。酸解后的pH=1,再加入硼镁泥和NaClO,可以将Fe²⁺氧化成Fe³⁺,通过调节pH,可以使Fe³⁺和Al³⁺水解转化为Fe(OH)₃、Al(OH)₃沉淀,与SiO₂一起经过滤除去。再除去Ca²⁺,最终得到MgSO₄·7H₂O,以此来解答。
【详解】
根据表格数据,可知温度越高,MgSO₄的溶解度越大,而CaSO₄的溶解度越小,且CaSO₄溶解度相较于MgSO₄来说较小贵金属分离与提纯。因此可以采用蒸发浓缩(蒸发部分水,由于MgSO₄的溶解大,因此仍溶解在水中,而CaSO₄的溶解度在温度较高时较小而析出。)防止因为温度降低而使MgSO₄析出或者CaSO₄再次溶解,可使用趁热过滤方法除去硫酸钙;操作“Ⅰ”是将滤液继续蒸发浓缩,冷却结晶,再经过过滤,便得到了MgSO₄•7H₂O。故答案为蒸发浓缩(结晶);趁热过滤。
例二
2.某矿渣的成分为Cu₂O、Al₂O₃、Fe₂O₃、SiO₂贵金属分离与提纯,工业上用该矿渣获取铜和胆矾的操作流程如下:

请回答下列问题:操作1主要包括:_______、_______、_______贵金属分离与提纯。洗涤CuSO₄•5H₂O粗产品不能用大量水洗,而用冰水洗涤,原因是_______。
【答案】蒸发浓缩 冷却结晶 过滤
冰水既可以洗去晶体表面的杂质离子贵金属分离与提纯,又可以减少晶体的损失
【详解】
从硫酸铜溶液中制取硫酸铜晶体的操作1主要包括:蒸发浓缩、冷却结晶、过滤贵金属分离与提纯。洗涤CuSO₄•5H₂O粗产品不能用大量水洗,而用冰水洗涤。原因是CuSO₄溶液溶解于水,而且温度越高,溶解度越大。若用冰水既可以洗去晶体表面的杂质离子,又可以减少晶体的损失。
例三
3.某混合物A含有KAl(SO₄)₂、Al₂O₃和Fe₂O₃贵金属分离与提纯,在一定条件下可实现下图所示的物质之间的变化:
I、II、III、IV四步中对于溶液和沉淀的分离采取的方法是___________;获得沉淀后,要对沉淀进行洗涤,请简述洗涤沉淀的操作是___________贵金属分离与提纯。
【答案】过滤(沿玻璃棒) 向漏斗中注入蒸馏水至浸没沉淀后贵金属分离与提纯,待水流尽,再重复操作2~3次
【分析】由实验流程可知,混合物A含有KAl(SO₄)₂、Al₂O₃和Fe₂O₃,加水后经过滤分离可得溶液KAl(SO₄)₂和Al₂O₃、Fe₂O₃沉淀混合物C,加入NaOH溶液,NaOH和Al₂O₃反应生成NaAlO₂,过滤后得到NaAlO₂溶液,沉淀D为Fe₂O₃,NaAlO₂溶液中加入适量盐酸,反应生成Al(OH)₃和NaCl,Al(OH)₃加热分解生成B为Al₂O₃,溶液E为K₂SO₄和(NH₄)₂SO₄混合物,以此来解答贵金属分离与提纯。
【详解】
I、II、III、IV四步中对于溶液和沉淀的分离采取的方法是过滤,故答案为过滤;沉淀的洗涤是为了洗去沉淀表面吸附的杂质和混杂在沉淀中的母液,其正确操作为向漏斗中注入蒸馏水至浸没沉淀后,待水流尽,再重复操作2~3次贵金属分离与提纯。
例四
4.实验室用含钴废料(主要成分为Co,含有一定量的NiO、Al₂O₃、Fe、SiO₂等)制备草酸钴晶体(CoC₂O₄•2H₂O)的流程如图贵金属分离与提纯。已知:①草酸钴晶体难溶于水②RH为机有物(难电离)。回答下列问题:

(1)加入有机萃取剂的目的是___________
(2)“反萃取”原理是用反萃取剂使被萃取物从有机相返回水相的过程贵金属分离与提纯。向操作①后溶有NiR₂的有机层中加入硫酸溶液,可重新得到RH,写出该步骤反应的离子方程式___________。
【答案】(1)溶解NiR₂贵金属分离与提纯,使之与水层分离
(2)NiR₂+2H⁺=2RH+Ni²⁺
【分析】用含钴废料(主要成分为Co,含有一定量的NiO、Al₂O₃、Fe、SiO₂等)制备草酸钴晶体(CoC₂O₄2H₂O):粉碎后用硫酸溶解,SiO₂不与硫酸反应,过滤得到滤液中含有CoSO₄、NiSO₄、FeSO₄、Al₂(SO₄)₃及过量的硫酸,滤渣Ⅰ为SiO₂,滤液中加入过氧化氢和CoO,将Fe²⁺氧化为Fe³⁺,同时调节pH,使铁离子、铝离子转化为沉淀除去,所以滤渣Ⅱ为氢氧化铁、氢氧化铝,向滤液中加入RH,Ni²⁺溶于有机层,操作①为分液,向水层加入(NH₄)₂C₂O₄,得到草酸钴晶体,以此来解答贵金属分离与提纯。
【详解】
(1)根据分析贵金属分离与提纯,加入有机萃取剂的目的是溶解NiR₂,使之与水层分离;
(2)“反萃取”原理是用反萃取剂使被萃取物从有机相返回水相的过程贵金属分离与提纯。向操作①后溶有NiR₂的有机层中加入硫酸溶液,可重新得到RH,反应的离子方程式NiR₂+2H⁺=2RH+Ni²⁺。
例五
5.硫酸锰在不同温度下结晶可分别得到MnSO₄·7H₂O、MnSO₄·5H₂O和MnSO₄·H₂O贵金属分离与提纯。硫酸锰在不同温度下的溶解度和该温度范围内析出晶体的组成如下图所示

从过滤所得的滤液中获得较高纯度MnSO₄·H₂O的操作是:控制温度在80~90℃之间蒸发结晶、___________贵金属分离与提纯,使固体MnSO₄·H₂O与溶液分离,_________、真空干燥
【答案】趁热过滤、用80~90℃的蒸馏水洗涤2~3次
【详解】据溶解度曲线图,只有当温度高于23.9℃时,硫酸锰结晶才可能得到MnSO₄·H₂O,且它的溶解度会随着温度的升高而降低,结合水的沸点为100℃,故应选择温度恒定在80-90℃最佳贵金属分离与提纯。要从过滤所得MnSO₄溶液中获得较高纯度的MnSO₄·H₂O晶体,应在80~90℃之间进行蒸发结晶、趁热过滤,再用80~90℃的蒸馏水洗涤MnSO₄·H₂O晶体2~3次,最后真空干燥,
所以答案为:趁热过滤,用80~90℃的蒸馏水洗涤2-3次贵金属分离与提纯。









评论